Product development is one of your company’s most critical processes. Today, the product lifecycle is becoming as short as possible. So, you need to invest enough effort in innovation. With innovation, they will develop new products and services if they want to stay at the top.
Like everything else in your business, you and your team members will engage in two types of activities in the product development process. The first is value-added activities that add value to your company and customers. The second type of activity is wasting time and money on something that doesn’t increase your business’s value, but you need to engage in it.
📖 Key takeaways
- New product development refers to developing an entirely new product, starting with market research, marketing strategy, idea generation, concept development, testing, and the final product at the product launch.
- VCurrently, the product life cycle of existing products tends to be shorter. So, the product development process inside all companies becomes one of the most important processes.
- We are covering different new product development models here, and based on their combination, we share one process that is approved and accepted by practice and science.
What Is Value?

I want to open this post to discuss value-added activities in the product development process. Lean production originated from the Toyota Production System (TPS) and is becoming increasingly popular in manufacturing, software development, and service companies. The primary purpose of lean product development is to cut all waste in the process and focus on everything that will add value to the business and customers.
Let’s start with the definition of value, sometimes used as a value proposition.
Value, or value proposition, isn’t the result of your product development process or what you have developed or produced. It isn’t what you are offering to your customers. The real significant value for you as an entrepreneur is what your customers or target audience will value in the future.
James Womack defines value as the “right product to the right customers at the right price and at the right time.”
This definition differs from the traditional view of value because it is focused on the target audience. The product can be physical, software, mobile/web products, online training, or anything else your company delivers to customers. So, product development refers to your clients’ value (final product) development process.
Knowledge Development as Value-Added Activity
The first significant activity in the group of value-added activities in your product development process is using and expanding specific knowledge that this process will need.
An efficient product development process will require a strong knowledge base inside the company. You will need knowledge of customers and the capabilities of the value production processes, which will help you integrate the knowledge of customers and technical expertise.

Knowledge about customers
Knowingyour target audience or customers is one of the most valuable pieces of knowledge you and your product development team will need to have at the starting stages of the process. The related most valuable knowledge will be:

- The knowledge about customer’s needs. What are your customers’ needs, or what did your customers want? Or, what are customers’ biggest frustrations? What are the customer’s most significant problems?
- Your knowledge of customer behavior. What are your customers doing? How do they now solve a particular problem? How do they now satisfy a specific need or want?
- Knowledge about the customer’s environment. How do they interact with other people? Or how other people impact their decisions? How are other people related to their needs and behavior?
It is essential to understand your current and target customers as much as possible if you want an efficient product development process, regardless of what type of product will be the subject of the process.
You must start collecting information, meeting customers, and researching their behavior. Visit places where they buy or use your products to explore how they interact with them. This information is important for your marketing strategy that your product development process will use.
Technical Knowledge as a part of the product development process
The next necessary knowledge you need to get is related to technical expertise about your product and production technology. When you know your customers, you must compare if this knowledge is compatible with your current product and manufacturing technology.
What design alternatives will there be? Or, what are manufacturing capabilities? What are suppliers’ capabilities? Is science giving you possibilities to develop what your customers want?
Answer these and many more technology-related questions to gain the knowledge necessary for your product development process.
Integration Knowledge as a part of the product development process
The next necessary knowledge is knowledge about the integration of two pieces of knowledge. These activities will enable you to integrate customer’s needs with your production capabilities. How can you translate customers’ needs into product features that you must develop through the product development process?
New Product Development Models

New product development models are usually templates or maps that describe and guide the product management activities inside the product roadmap required to bring a new product from an idea or opportunity to successful product commercialization. Product management manages all product teams and creates the product roadmap, a visual presentation of how the company will bring the product to market.
These models take different forms, including departmental stage, activity stage, decision stage, conversion process, and response models.
The activity-stage models and decision-stage models are the backbone of new product development, and the most widely used and validated by research. These models, which outline the key activities in the new product development process, are crucial for your role in product development.
1. Departmental-Stage Model

As a part of the departmental-stage model, the new product development process focuses on the departments or functions that are responsible for various tasks.
- ideas will come into the R&D department
- The design department then carries out the design of the new product
- the engineering function will then “make” the prototype,
- production will become involved in working on the manufacturing problems and
- marketing will become involved in planning and carrying out the product’s launch.
But, there are some negative sides to this approach:
- This approach to product development stages from one department to the next is unnecessarily time-consuming,
- There is no clear ownership of or strategic responsibility for product management regarding existing products and new products, and
- There is nothing related to market trends and getting customer or user feedback since marketing is presented at the end with the product’s launch.
2. Activity-Stage Model

The activity-stage model improves on the departmental-stage model because this model focuses on actual activities taken by different departments inside the organization. In such a way, this model includes various iterations of product development and market testing.
Here, activities are still considered the responsibility of separate departments or functions.
Instead of linear moving things like in the previous model, we can have parallel and simultaneous activities conducted by different departments. Using this model, companies will not waste time waiting for one department or function to finish and continue with the next department or function.
3. Decision-Stage Models

The decision-stage model processes consist of different stages of activity, followed by review points or gates, where the decision to continue (or not) with the development is made.
This approach clarifies the reality and importance of feedback loops.
The decision-stage models view each stage in terms of its potential output.
4. Conversion Process Models

The conversion process is a collection of unspecified tasks that may or may not be carried out, depending on the nature of the innovation.
A series of inputs are practically predicted, including information on customer needs, a design drawing, technical feasibility, or an alternative manufacturing procedure. The process’s output is a product launch or commercialization.
However, you must be aware that new product development process contains many different subprocesses, each with different activities, to bring the new product to the market.

So, suppose you use process view and the conversion between inputs and outputs of the whole new product development process, and all included subprocesses inside this process. In that case, you can easily simulate the results, bottlenecks, etc. You can do this by simply using mathematical functions with different input and process variables to predict output.
5. Response Models
These models focus on the individual’s or organization’s response to change. As the model’s name suggests, it will start developing a new product to respond to its internal and external changes.
For example, we have a new product idea or R&D project proposal because the competition has already launched a new product. This is an external change that will require the organization’s response.
Internal changes, such as a decline in sales for certain product categories, present an opportunity for your company to demonstrate its agility and responsiveness with new product development strategy. We take the lead in responding to these changes through the new product development process.
New Product Development Process

The two models most widely used in and validated by research are the decision—and activity-stage models. As we already mentioned, the decision-stage model is an extension of the activity-stage model. It can be adapted to incorporate input from third parties, making it useful for integrating external players in the new product development, such as suppliers, customers, universities, other companies, etc.
One of the most recognized activity-stage models is the one developed by the American consultants Booz, Allen, and Hamilton, which uses all the important aspects of all models.
Successful product development needs to operate some form of structured staging process. As projects progress through the development process, there are many discrete stages, each with different decision criteria or “gates” to pass.

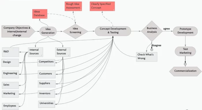
1. Company Objectives and Internal/External Change
Let’s start at the beginning of the process with the reasons for starting up the engines of new product development. The product development process begins with company objectives and strategy, as well as internal and external changes.
Everything starts with the company’s objectives and strategy if we talk about a proactive approach and internal and external changes if we talk about reactive approaches related to new product development models.
On the other hand, setting a clear strategy for new product development (new product strategy) provides guidelines for resource allocation. It sets up the critical criteria against which all projects can be managed to go into the market launch.
Combining strategy-based and change-based approaches will ensure the company’s continuous product development cycle. So, company’s objectives are translated in business strategy, and then at the later stages this strategy will be translated into marketing strategy and product strategy, both containing success metrics, or how will you measure product success once you bring it to market?
2. Idea Generation Stage
The idea generation sub-process involves identifying sources of ideas and developing how these sources can be activated. This process will depend heavily on your knowledge of your customers and your technology to find problems and causes. Because its output will give you concrete next steps that you will need to take as part of product development, it is one of the most critical value-added activities.

The goal of the idea generation phase is to develop a database of ideas that fit within the parameters set by a new product strategy or new response to change.
Sources of new product ideas exist both within and outside the organization.
When we talk about internal sources of ideas, technical departments, such as research and development (R&D), design, and engineering, start developing applications and technologies that will be translated into new product ideas.
At the same time, the ideas from customers and competitors based on information from conducted market research will be processed through commercial functions such as marketing and sales team.
External ideas outside the company, such as from competitors, customers, distributors, inventors, and universities, are rich sources of information from which new product ideas come. However, both sources may have to be organized to extract ideas from their initial source.
3. Idea Screening Stage
Once market research is conducted and a marketing strategy is already in place, product management can screen and evaluate the attractiveness of the product idea.
At the idea screening stage of the process, product management conducts an initial assessment of the demand for the product ideas in the target market and the company’s capability to develop and produce such products.
Here, only a rough assessment can be made about product idea that has not yet been expressed in some more specific design, materials, features, or price.
R&D, sales, marketing, finance, and production will conduct the internal company opinion to assess whether the idea has potential, is practical, would fit market demand, and could be produced using existing factory equipment and to estimate the payback period.
4. Concept Development and Testing Stage
Internally, the product development team needs to know which features are most compatible with the current production process, which will require production adjustments, and which will require new supplies or equipment.
This needs to be matched externally to determine which versions of a new product or combination of features are more attractive to customers. However, many customer needs may be unknown or unarticulated by the customer.
So, you must go outside the building and conduct direct customer and market research to identify the right segments of the target market and the product’s attractiveness or initial feedback with alternative concepts to the customer. This will be concept testing of the first minimum viable product, which at this stage is only a product concept.
It is important to mention here that in this stage of the process, almost always all departments responsible for the process will be included. External sources like customers, suppliers, competitors, inventors, and universities can play significant roles in market and concept testing through minimum viable product and improving the new product concept.
Testing stage will continue with the next versions of minimum viable product, again adjusting the product concept and developing another minimum viable product until the product development team don’t get positive customer feedback about all required features.
5. Business Analysis Stage
When we come to the business analysis stage, the output from this stage will be a “go-no-go” decision that will be made. The company needs to be sure with business analysis that the investment is worth it because spending money will increase dramatically after this stage.
The project selection stage starts by analyzing and selecting a specific product concept before continuing with the development stage. Failing to select the “best” product concept as a project set results in two costs: the actual cost of resources you will spend on poor projects and the opportunity costs of marginal projects that may have succeeded with additional resources.
This analysis is based on the most extensive information available to the company, and it will include the following:
- First, a market analysis detailing the total potential market, estimated market share within a specific time horizon, competing products, expected price, break-even analysis, identification of early adopters, and specific market segments.
- The second thing that must be included is an explicit statement of technical aspects, costs, production implications, supplier management, and further R&D.
- The last thing is explaining how the project fits the company’s overall goals, business, and marketing strategy.
This stage is the decision-making stage, or “gatekeeper” stage because the outputs from this stage will tell you to continue with the process or go back to improve or change something if you don’t pass the stage.
So, if you don’t pass the stage, you need to check what is wrong and go back to concept development and testing, including all internal and external sources that were part of the whole process.
6. Prototyping phase
If we pass the business analysis stage, we can continue with the prototype development stage. This product development stage includes all the activities necessary to take the chosen concept and build the prototype.
In this stage, you will start to make physical prototypes for physical products or detailed mock-ups for web or mobile products.
Several tasks are related to this development.
First, you must assess the finished product or prototype regarding its level of functional performance. Until now, the product has only existed in theoretical form, technical drawings, or simple mock-ups. You can start with the theoretical product’s validation when different parts are brought together in a functional form.
Second, it is the first physical step in the manufacturing chain. While manufacturing considerations have been considered in previous steps, the process is not finished until the prototype is developed. Now, modifications to the specifications or manufacturing configurations can be designed and implemented.
Third, the product has to be tested with potential customers to assess the overall impression of the test product. Some categories of products are more manageable for customer testing than others. For example, capital equipment is challenging for potential customers to assess, but food can be easily taste-tested.
Whenever a problem appears, such as a gap between the current design and the requirements, the development team must take action to close it. This problem-solving practice often involves iterative design-test-build cycles (build-measure-learn cycle).
7. Test Marketing Stage
After we finish prototype development, we can go to the next stage – test marketing.
This stage consists of small-scale tests with customers. Until now, the idea, the concept, and the product have been ‘tested’ or ‘evaluated’ in a somewhat artificial or unreal context. Although several of these evaluations may have compared the new product to the competitive offering, other marketing mix elements have not yet been tested. Also, we have still not tested any potential and probable marketing reaction by competitors. At this stage, the product’s application is tested against the mix of activities incorporating the market launch: salesmanship, advertising, sales promotion, distributor incentives, and public relations.
Test marketing is not always possible or acceptable. Management must decide whether the additional information gathered can justify the costs of test marketing. Further, not all products are suitable for a small-scale launch. For example, passenger cars have market testing completed before the launch, while other products, once launched on a small scale, cannot be withdrawn, as with personal insurance.
Finally, the delay in getting a new product to market may benefit the competition, who can use the opportunity to be “first-to-market.”
Problems such as these have inspired developers to use computer-based market simulation models, which use basic models of customer buying as inputs. Information on customer awareness, trial, and repeat purchases, collected via limited surveys or store data, are used to predict the adoption of the new product.
8. Commercialization Stage – Successful Product Launch
In many cases, this process covers the commercialization process of the final product.
Commercialization is the final stage of the initial development process that starts with the product launch of the finished product and is very costly. Decisions on when to launch the product, where, how, and to whom will be based on information collected throughout the development process. Concerning the timing, important considerations will need to be made:
- The product’s seasonality will tell us about the product launch timing. We may not launch the product when it is not the season for it.
- Another question is whether the launch should fit any trade or commercial event.
- Also, whether the new product replaces the old one is important because the commercialization will not be the same for totally new disrupting products and replacement of existing products.
The final target market segments should not be a primary decision for companies who have developed a product with the market in mind and executed the various testing stages. Attention to product marketing should be more focused on identifying and focusing on the product’s possible early adopters – innovators in their markets.
Once the market accepts the product, the company will obtain feedback to continue improving and redeveloping now existing product based on success metrics from the first stage.






